搜索
查看: 73316|回复: 0

理想财报“大变脸”!首次亏损!

[复制链接]

我的等级:中级会员

等级图标:Rank: 3Rank: 3

等级进度:

我的电量:249 度

发表于 2025-11-27 11:32:15 | 显示全部楼层 |阅读模式
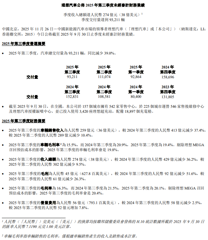
11月26日,理想汽车披露2025年Q3财报,曾经是“蔚小理”中盈利标杆的理想汽车,在连续11个季度保持盈利后,2025年第三季度首次出现亏损,净亏损达6.24亿元。这一数字与去年同期28亿元的净利润形成鲜明对比。 与此同时,其第三季度交付量仅为93211辆,同比大幅下滑39%,总营收也减少36.2%至273.64亿元。
微信图片_20251127113031.png

理想汽车的此次亏损打破了自2022年Q4以来连续盈利的纪录。回顾其盈利之路,2023年曾是理想汽车的高光时刻,凭借L系列车型的爆款效应,全年实现118.1亿元净利润,成为国内首家年度盈利的新势力车企。然而滑坡早有征兆。2024年,理想汽车已显现“增收不增利”的迹象,全年净利润降至80.3亿元,同比下滑31.9%。 当时市场普遍认为这只是短期调整,未能预料到2025年三季度会直接陷入亏损。毛利率下滑是理想汽车面临的主要问题。2025年第三季度,其车辆毛利率从去年同期的20.9%跌至15.5%,整体毛利率下降5.2个百分点至16.3%。产品矩阵处于新旧交替的尴尬期,增程车型面临竞品分流,纯电车型还在产能爬坡。

理想汽车将此次亏损归因于三方面因素:纯电转型期的投入、MEGA召回的阶段性影响,以及市场价格战的加剧。具体数据显示,理想汽车三季度主销的L系列增程车交付量同比下降42%,而新上市的纯电i8、i6虽累计订单突破10万辆,但实际交付量仅占三季度总交付的18%。MEGA车型的召回事件对理想汽车造成了重大打击。公司曾在2024年3月推出首款纯电车型MPV MEGA,全国统一零售价55.98万元。
微信图片_20251127113042.jpg
然而,这款被寄予厚望的车型上市后市场表现不及预期,2024年3月至12月,理想MEGA销量为10798辆,不及理想L6当月销量的一半。此次召回导致公司当期增加了大额一次性成本。据测算,若剔除这部分影响,其整体毛利率将回升至20.4%,接近行业较好水平。新能源汽车行业的价格战也在不断侵蚀利润。2025年以来,价格战愈演愈烈,多家车企通过降价争夺市场份额,理想汽车不得不跟进降价,导致单车售价持续下滑。

回复

使用道具 举报

您需要登录后才可以回帖 登录 | 立即注册

本版积分规则

快速回复 返回顶部 返回列表