设为首页
收藏本站
E区——新能源车主壹社区
下载App
扫码下载e区APP
登录
找回密码
搜索
搜索
本版
文章
帖子
车友会
用户
首页
Portal
车友圈
BBS
用车
热门话题
E区
»
车友圈
›
新能源汽车壹社区
›
新能源趣事
›
赛力斯半年度分红方案公布!
返回列表
查看:
17538
|
回复:
0
赛力斯半年度分红方案公布!
[复制链接]
zz琪
zz琪
当前离线
我的等级:
中级会员
等级图标:
中级会员, 积分 304, 距离下一级还需 196 积分
等级进度:
中级会员, 积分 304, 距离下一级还需 196 积分
我的电量:304 度
收听TA
发消息
发表于
昨天 11:00
|
显示全部楼层
|
阅读模式
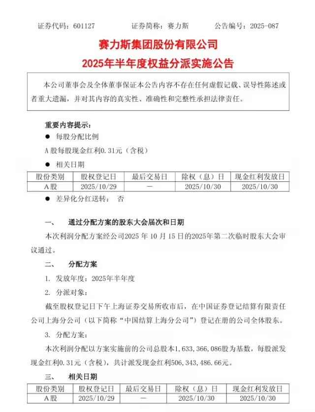
10月23日,赛力斯发布公告称,赛力斯集团推出2025年半年度利润分配预案,拟向全体股东每10股派发现金红利3.10元(含税),合计派发现金红利约5.06亿元。这一分红总额占该公司2025年上半年归属于上市公司股东净利润的17.22%。截至2025年6月30日,公司母公司报表中期末未分配利润为人民币近8.98亿元。
回复
使用道具
举报
返回列表
高级模式
B
Color
Image
Link
Quote
Code
Smilies
您需要登录后才可以回帖
登录
|
立即注册
本版积分规则
发表回复
回帖并转播
回帖后跳转到最后一页
浏览过的版块
五菱汽车
马自达
蔚来新能源
比亚迪新能源
快速回复
返回顶部
返回列表