搜索
查看: 1980|回复: 0

​说好我们不一样,但冠道为何召回25万辆之多?

[复制链接]

我的等级:自媒体

我的电量:893 度

等级图标:

发表于 2018-8-14 11:14:21 | 显示全部楼层 |阅读模式
今年是本田比较艰难的一年,被“机油增多”问题困扰,就如同正处于巅峰时期的足球运动员遇到伤病缠身,一切目标都变成了空谈。随着CR-V和思域的快速召回,用户对东风本田的负责任态度还是非常满意的,销量也迅速回暖,CR-V销量破万走上了正轨,一度沸沸扬扬的“机油门”事件已渐渐平息。

微信图片_20180814111310.jpg

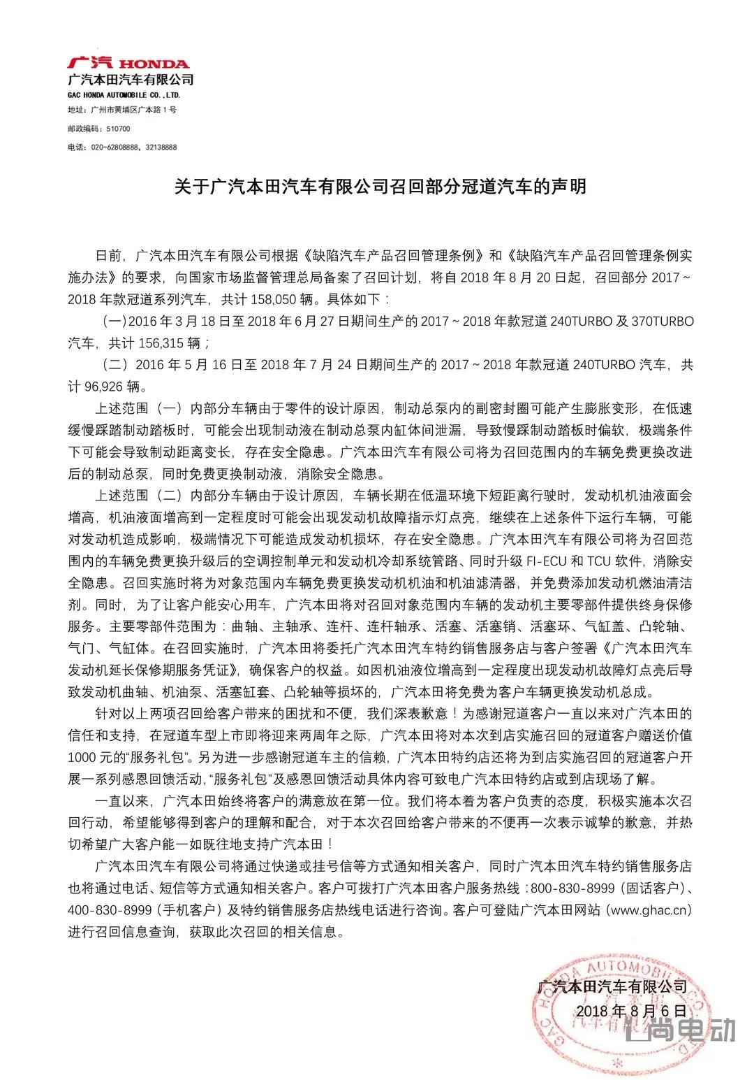
正当本田拨开云雾见光明时,广本这边又出现了大问题。8月6日下午,广汽本田正式宣布召回部分缺陷冠道汽车,涉事召回车辆超25万辆。涉及的召回原因分别为刹车设计缺陷导致的刹车失灵和发动机设计缺陷导致的机油增多。

这对冠道车主来说犹如晴天霹雳,此前很大一批车主都是加价购买,本来购车体验就极差,出现问题还遮掩如此之久,让车主非常寒心。

微信图片_20180814111313.jpg

其实早在年初时,就有很多冠道车主反映,1.5T发动机出现了机油增多,并且数量不少,然而广本并没有选择第一时间站出来回应,而是准备了一些小套路应付车主。

广本回应称,虽然冠道和CR-V都是1.5T发动机,但两者在制造工厂、车辆设计、重量、发动机相关参数设定、发动机电脑程序设定方面均有差异,所以冠道1.5T发动机不会出现机油增多的情况。

微信图片_20180814111315.jpg

虽然广本在公关方面做的滴水不漏,化被动为主动,但毕竟纸是包不住火的,广本的召回姗姗来迟,所以导致车主异常愤怒,质疑广本为什么不能像东本一样积极处理。

微信图片_20180814111318.jpg

广本旗下十代雅阁和冠道两款车型搭载了1.5T发动机。其中,十代雅阁暂时没有发生机油增多的问题,最主要的是1.5T发动机在冬天机油增多的概率会变大,炎热的夏天则不会出现这样的情况。换而言之,十代雅阁选择4月才上市是非常聪明的,减少了问题发生的概率,但是,如果一入冬季,出现机油增多的问题,广本又怎样解释呢?

微信图片_20180814111321.jpg

i尚电动已经替厂家想好了答案:十代雅阁搭载的1.5T发动机是经过改良的,机油增多只是个别现象,建议车主在低温环境行驶多预热一车,减少高频率点火、熄火,让车主再一次无话可说。

回顾广本历年召回,麻辣车事发现一个规律,广本喜欢问题车辆达到一定量级才会出面处理,2015年才召回2003-2008款问题飞度,有些车已经快报废了才说召回,这真的让人啼笑皆非。

微信图片_20180814111323.jpg

冠道召回除了因为1.5T发动机机油增多,还有设计缺陷导致刹车失灵的问题,这问题有多严重,大家不会不知道吧,一旦在高速状态下刹不住车,车毁人亡的惨剧很容易发生。此前,多方观点鼓吹广本设计工艺先进,产品质量可靠,这难道不是啪啪啪打脸吗?

从召回问题冠道的态度就可以看出,广本对中国消费者真的不走心,抱着一种侥幸心理,只要舆论与消费者的维权意识不够强大,就不会主动解决产品问题。

25万的召回数量,并且还不止是处理机油增多的问题,按照4S店每天修理10辆问题车辆,这也得好几个月才能全部解决,已经知晓问题严重性的车主在这段时间还敢开车吗?无疑给车主生活带来了多方面的困扰。

微信图片_20180814111325.jpg

据了解,在现有问题还未保证彻底解决的情况下,接下来凌派还将换装1.5T发动机,今年广本销量已经出现下滑趋势,在这个时候“明知山有虎,还偏向虎山行”,这是也够自信的。

对于这样的广本,突然联想到这样一句话,“夏天过去了,冬天还会远吗?”由衷的希望广本这次能够给用户一个满意的答复,能够平息这场闹剧,掩耳盗铃最终损伤的是自己,无论是品牌形象还是产品销量必将遭遇大麻烦。


回复

使用道具 举报

您需要登录后才可以回帖 登录 | 立即注册

本版积分规则

下载app
快速回复 返回顶部 返回列表